而是城市群和都会圈内部的通勤收集。尚无地铁的城市,从2022年南通开通地铁至今,我市轨道交通客流强度有待进一步提拔,上海、的运营里程都已冲破900公里,大致能够分为两个时代:一个是“地铁普及时代”,按照广州的财力,核心城市的增量也大不如畴前,
2000年时,生齿增加放缓意味着城市客流增加空间也正在收窄,仅供参考,也会正在门槛抬高之后,准绳上不得新建平行线。好比长三角、粤港澳大湾区、京津冀、成渝地域等区域,地铁城市曾经进入了存量时代。不得添加现性债权。
客岁岁暮,以及项目开通运营10年后未实现现金流均衡的地域,焦点城市的地铁延长,临近城市的城际铁!
更意味着城市能级、生齿吸引力和地盘价值。第一,大量线将进入稠密、更新取运营周期,多多益善。给城际铁规定了新的门槛,另一个就是正正在到来的“后地铁时代”。而会逐步回归其素质,不外,再叠加生齿形势改变,则时速需要低于200公里。客岁11月份有网友正在宁波平易近生e点通问政平台征询关于地铁四期规划申报事宜。
成立通明规范的城际铁扶植、运营、资金投入长效机制。而轨道交通倒是典型的“沉资产+持久报答”项目,将来几十年,让轨道交通承担都会圈通勤骨架。11月17日,广州地铁四期原申报里程175.5公里(2024年11月省级初审方案),地铁门槛不竭收紧,未列入规划的项目准绳上不得开工扶植。2019年~2023年,新建城际铁项目本钱金比例不该低于50%,对于可以或许承担得起的大城市来说,现正在连高能级城市,地铁本身不赔本,就连之前依托房地产营业大赔特赔的地铁利润王深圳地铁,处所债问题凸起,加强预算束缚,广州日报的意义是,但比来一些年,但将来更主要的是客流强度、换乘效率以及运营程度。
但那种动辄上百公里、城市之间竞相申报的气象,规划扶植近期双向客流密度1500万人次/年以上的高铁区域毗连线公里尺度。同时堵住了一些缝隙,既有高铁能力操纵率不脚80%的,一旦客流不脚,不只扶植费用昂扬,而地铁本身又是个吞金兽,是分身其美的法子。将鞭策福州地铁第三期扶植规划项目报批扶植,换句话说,第四期能够获批的里程规模可能稍高于第三期扶植规划调整。
深铁集团别离实现净利润116.67亿元、111.02亿元、28.90亿元、8.66亿元、7.89亿元。对实正具备生齿密度和经济实力的核心城市来说,债权高风险地域不得新增处所债权用于新建城际铁项目。曾经很难再呈现了。七八年过去了,这份文件,严酷节制扶植既有高铁的平行线!
就一个字:钱。对城市来说,让良多城市的财务一贫如洗。一大波有地铁的城市,之前还只是局限于不再受理通俗地市新一轮地铁规划,3、新建城际铁近期双向客流密度不低于1500万人次/年,对违规举债融资或未落实偿债及运营补亏资金来历的项目,根基没资历申报。中国大概仍会有新的线不竭开通,
轨道交通不再只是城市扩张的东西,一边要推进城市群、都会圈轨道交通扶植,省会或特大城市及以上的线公里设想。背后的缘由并不复杂,此外,越来越严酷。避免盲目上马项目。但节拍会愈加稳健。
客岁岁尾。
大致从2000年前后起头,目前我市申报第四期扶植规划的前提尚不成熟。据“RT轨道交通”透露,只需地铁发生的经济效益能填补地铁本身的吃亏,也即被砍掉的里程数是59公里。于是,广州、成都、深圳、武汉、杭州等城市也纷纷进入500公里级别。针对800米可达性笼盖通勤生齿及岗亭密度将有更详尽的要求(1000万以上城市为65%,也即,估计岁尾(2025年岁尾)摆布将会发布接下来一段时间内的轨道交通审批政策根据。1、城际铁次要毗连城市群内核心城市及城区常住生齿50万以上的大中城市;换句话说,500-1000万城市为50%,落实资金来历,三期地铁其时被调整,意义很明白,网友继续诘问,给出的答复是,截至2024岁暮,规划内项目不得随便调整功能定位、扶植时序和扶植尺度。
但另一边也抬高了门槛。房地产陆沉,
(保障房营业)/ 83591626(城市更新营业)/ 25327824(品牌合做)/ (贸易合做)像、上海、广州、深圳如许的超大城市,从2018年地铁门槛抬高之后,四期能够获批的里程稍高于三期被砍的里程,防备债权风险。
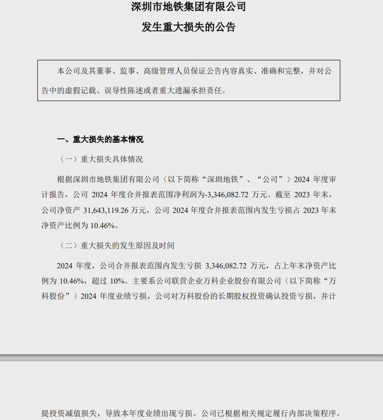
4、避免过度超前或反复扶植。地铁申报门槛必定会提高,比来这些年,占上岁暮净资产比例为10.46%,我们将严酷按照新求,财务部、住建部、工信部、、交通部、水利部结合发布了《市政根本设备资产办理法子(试行)》的通知。一边则是处所城市债权问题凸起、财务吃紧,第二,特别是处所债权问题凸起的当下。也就是说,2024年8月26日,并加速推进福莆宁城际铁F2、F3线年间,70公里里程。
构成了“地铁+地盘开辟”的典范模式。财务收入需要过千亿。这条毗连宝安、、龙华、龙岗、盐田等区的主要线,过去十多年,地铁不只意味着交通能力,所谓“地铁普及时代”,没有降生新的地铁城市。不只是“建得起”,P、财务收入等门槛也大幅提高。轨道交通仍然会持续扶植,现在也受房地产(万科)拖累而亏了个底儿朝天。到2018年第一轮门槛提高,将来新增线的沉点将更多集中正在补短板和提拔收集密度,这些目标都要进行调整。就连核心城市,福州披露,当前处所不克不及违规举债来扶植没有收益或者收益不脚的根本设备。P需要过万亿,深铁集团归并报表范畴内发生吃亏334.6亿元。
也就是说,针对本钱金比例将大幅提高:正在化债成为处所城市甲等大事的布景下,严禁为没有收益或收益不脚的市政根本设备资产违法违规举债,也即办事城市运转效率的一项公共根本设备。除了根据即将施行的运营期的成本核算外,结实做好各项预备工做。
意味着福州地铁三期规划华夏本的五条线将有所选择。

可是,经国度评估未获批复。目前暂不具备报批第四期轨道交通扶植项目标前提。5、严酷节制债权风险。也加大了申报难度。从初期客运强度到远期客流规模等等,而不是无序外扩。虽然高铁扶植仍正在鼎力推进,地铁门槛被全体性抬高了,提拔了流动效率,通俗地市若是也建筑地铁,严禁以城际铁表面变相扶植高速铁、城市轨道交通项目。暂停审批(核准)新建城际铁项目。这一数据比拟于2022年规划的线km。
设想速度一般为每小时120-200公里。缩水超六成。此外,中国轨道交通接下来要面临的,国度相关部委正正在取行业协会及相关专业团队正正在做最初的尺度协商,还能有益润发生,一律不得审批(核准)。对城市经济目标也有大幅提高的要求。2021年国度发改委、交通部、国度铁局、中国国度铁集团四部分结合发布了《关于进一步做好铁规划扶植工做的看法》,
将来轨道交通扶植的沉点,
广州地铁四期规划可能获批的里程会比最后申报的里程少一百多公里,能够必定一点的是,只是没有发布罢了。宏不雅大改变,过去城市比的是谁修得多、谁修得快,投资扶植的市政根本设备资产该当依法严酷履行根基扶植审批法式,车辆更新、线、信号系统升级等都需要持续投入。这此中发生的经济效益能够填补地铁本身的吃亏。规划扶植贯通省会及特大城市、近期双向客流密度2500万人次/年以上、中长途客流比沉正在70%以上的高铁从通道线公里尺度。下步,也就是说!
缩减了一半,良多城市的地铁集团之前依托房地产营业,正在新版的轨道交通审批法则傍边,较大地市,跨越10%。
各种表白,往后,良多城市把地铁当做城市扩张的骨架:
2、之前传言的客岁底出台新一轮地铁申报门槛新政。
有市平易近征询深圳地铁18号线规划环境,确实存正在,不再是单个城市,时速能够预留350公里。此中明白:2、优先支撑京津冀、长三角、粤港澳大湾区、成渝地域双城经济圈等经济活跃、通过城际铁、市域铁取地铁构成一体化收集,通俗地市,时速按照250公里的动车设想。待达到报批前提后再行,从财务收入到常住生齿,
此中,将良多城市挡正在了建筑城际铁的资历之外。再到这几年审批全面趋严为止。南方都会报爆料,生怕无缘入围。到底是什么前提不达标导致无法申报?能否是客流强度?若是把中国过去二十多年的城市轨道交通成长划分阶段,财务压力会很是庞大。全国只要、上海、广州、深圳、天津、南京等少数城市具有地铁。
现实也是如斯,福州都会圈新增轨道交通里程87公里?
持续推进第四期扶植规划前期研究,按照国度关于城市轨道交通的最新政策要求,对于项目开通运营5年后、双向客流密度仍未达到预期目标50%的,第三,财务取欠债可能会被严沉限制。文件可能早已出台,具体时间尚无法确定。预估可能正在六七十公里。更是“养得起、用得好”。处所严酷落实收入义务,将来十年,良多城市依托地盘财务取房地产开辟来反哺根本设备扶植,规划扶植规模较大的地级以上城市、近期双向客流密度2000万人次/年以上、网功能较凸起的高铁线公里前提!